The first couple of weeks are already under our belt, and we are off to a good start in the Providence Engineering Academy! This year, we have ten determined engineers-in-training in the older group, and thirteen in the younger. The older group will spend the year studying statics—the science of things that don’t move—and the younger will be learning the ins and outs of both robotics and mathematics.
Both groups started off the year with a simple exercise to test their divergent and convergent thinking skills. Mr. Meadth had a 3D-printed model of an well-known mechanical device hidden in a box, broken down into its twelve constituent pieces. The device was unnamed, but the students were assured that they were very familiar with it, and that there were several such devices in the room all around. He brought out the pieces one by one, and after each new piece was revealed, the students set about guessing what the device could be.
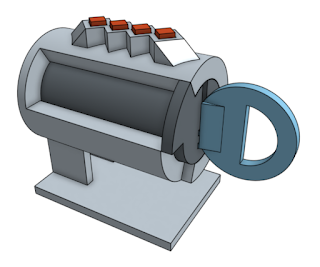
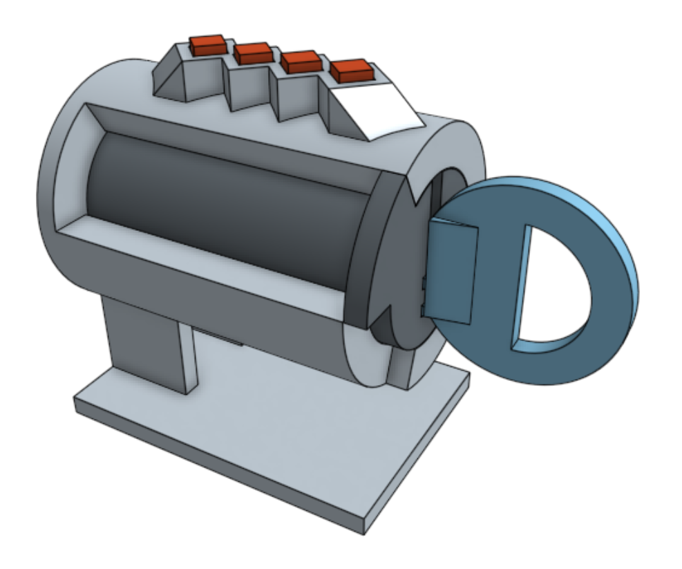
Congratulations to Pedro and Alena! (And also to Claire, who learned not to second guess herself!) After only four of the twelve pieces were revealed, they correctly guessed the identity of the complete device. Sound easy? Here’s the four pieces they had in front of them when they guessed correctly. Don’t scroll down too far unless you want the answer!
| Each of these little red prisms are about half an inch tall in actual size |
What could the entire device be?
Give up yet?
Scroll down…
…
If you guessed that the complete device was a lock and key, well done!
| The four prisms are on top, called the driver pins |
| There’s even more going on inside! |
In their respective classes, Alena’s and Pedro’s prize was to build the device up from its twelve pieces, without any help from the teacher. With cheering and suggestions from their peers, Alena and Pedro were successfully able to get it all together in time!
![]() |
| Alena fits the pieces together in the new Room 102 |
There’s plenty more going on since then. To get warmed up in their “study of things that don’t move”, the Advanced Engineering I group is working in three competitive teams to produce a new piece of classroom furniture for Room 102. All three teams settled for variations of plywood lecterns (not podiums—sorry if you’ve been misusing this word). We look forward to seeing what emerges over the next couple of weeks.
![]() |
| Colby, Gabe, and Todd work together on their piece of modern art; the purchased plywood patiently awaits! |
Stay posted for updates on the furniture, and to find out just what it means to study robotics in the high school program. (Hint: we aren’t fooling around with LEGO anymore!)

